
A balanced, informed, and critical evaluation of OSMTJ (Matta)

Ordre Souverain et Militaire du Temple de Jérusalem OSMTJ (Matta)
Grand Master: Philippe Matta
Size: Very Small
Templarism Approach: Ecumenical Christian, Philippe Matta is also a 12th Degree Master Rosicrucian (AMORC).
Website(s): osmtj.net, theknightstemplar.org, osmtjtemplar.com, osmth.com, omsdt.org, others
Clarity of Succession: Very low
Relations with other Branches: None known. As a schism from OSMTJ (Martinez), which itself is largely unrecognized, no branch maintains serious relations.
Archive: Small
Respectability: Very Low Respectability.
Unique Holdings:
- Timothy Bryant Jones, leader of the USA under Matta, owns the “OSMTJ” Trademark in the USA.
- Established internet presence from owning old site domains that were retained after schisms.
Pros: See Unique Holdings
Cons:
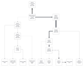
- The election that established this group was instigated by one Timothy Bryant Jones after he was expelled from OSMTJ (Mangum). This resulted in a dubious election of Luis Martinez of (OSMTJ Martinez). The doubtfulness of the election stems from the lack of authority of Jones to call for elections as an expelled member of OSMTJ, and the fact that a publicly available evaluation of the votes determined that only two votes cast were original OSMTJ members for Martinez. After less than a year, Martinez also expelled Timothy Bryant Jones, who then proclaimed Philippe Matta winner of his election instead, as he was the only other to receive a vote in that election. Apparently, Matta was that sole vote for himself. The original election was counted and verified by OSMTHU Chancellor, Luis Matos, who sponsored the schism of Jones within OSMTJ (Mangum). However, once Jones was expelled by Martinez, OSMTHU maintained its support for Martinez, not recognizing the proclamation of Philippe Matta as Grand Master by Jones.
- Timothy Bryant Jones, Grand Chancellor under Matta and Matta’s appointer to Grand Master, has been expelled from five (5) different branches of Templarism for sedition, treason or usurpation. These branches are, in chronological order, OSMTJ (Vanderstock), OSMTJ Internationalis (Romolo), OSMTJ (Hastier), OSMTJ (Mangum), OSMTJ (Martinez).
- Many of the Grand Priories listed on their webpage still belong to OSMTJ (Mangum), and were not removed after the schism to give the Matta group the appearance of worldwide presence.
- Since Matta’s supposed predecessor, Nicolas Haimovici Hastier, has no knowledge of him or why any anyone calls him Grand Master, it is difficult to justify any claim of Philippe Matta as a legitimate succession in the OSMTJ.
- The fact that OSMTJ (Matta) owns websites that are suspiciously close to other rival orders, (ie, OTJ (Mangum)/OTJ.global (Matta emulation), osmth.net (Willery)/osmth.org (Swiss Reg)/osmth.com (Matta emulation) and omsdt.com (OMSDT)/omsdt.org (Matta emulation)), several which are not even the same acronym as OSMTJ, indicates they are likely attempting to engender confusion, and possibly attempting to trick or deceive people to go to their site instead of the the site the searcher intended.