
A balanced, informed, and critical evaluation of OSMTJ (Vanderstock)

Ordre Souverain et Militaire du Temple de Jérusalem (Vanderstock)
Grand Master: Augusto Straffi
Alias: Ordre du Temple (OSMTJ)
Size: Small
Templarism Approach: Unknown
Website(s): https://knights-templar.org.uk/contact.html
Clarity of Succession: Medium
Relations with other Branches: Relations seem limited, but positive.
Archive: Medium
Respectability: High Respectability.
Unique Holdings:
- Unknown
Pros:
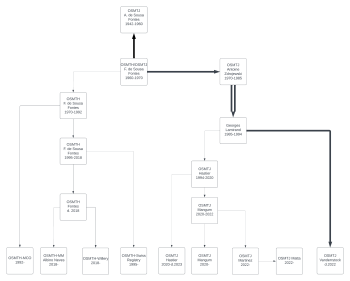
- OSMTJ (Vanderstock) benefits from one of the clearest lines of succession in the Neo-Templar movement, derived from the election of Antoine Zdrojewski over Fernando de Sousa Fontes in 1970.
Cons:
- The split between Vanderstock and Hastier in the 1990s has diluted both of their succession claims.