
A balanced, informed, and critical evaluation of OSMTH (Willery)

Ordo Supremus Militaris Templi Hierosolymitani (Willery)
Grand Master: Jacques-Charles Dubos
Alias: OSMTH (Paris), Formerly OSMTH (Fontes), Formerly OSMTH-Regency, Formerly OSMTH- Porto
Size: Medium
Templarism Approach: Ecumenical Christian
Website(s): www.OSMTH.net
Clarity of Succession: High
Relations with other Branches: Mixed. May have negative relations with OSMTH-Atlantic Observance due to schism. May have negative relations with OSMTH-MM due to schism.
Archive: Unknown (presumed Large)
Respectability: High Respectability.
Unique Holdings:
- Unknown
Detailed Overview:
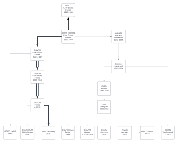
OSMTH (Willery) sees Grand Master Gerard Willery as the successor of longtime Grand Master/Regent Fernando de Sousa Fontes, who passed away in 2018. As former Grand Prior of France, Willery was elected shortly after the death of de Sousa Fontes.
Pros:
- OSMTH under de Sousa Fontes represents one of the clearest, most direct lines of lineage in Templarism.
- The longtime leadership of de Sousa Fontes has created a reputation as a serious and legitimate organization.
- Grand Master Gerard Willery benefits from this reputation by those who accept the legitimacy of his succession.
Cons:
- Once the monolith of Templarism in the mid-20th century, the line of Fontes has been the source of many schisms, notably from a 1970 election that created the line of Antoine Zdrojewski, a 1992 split creating OSMTH-MCO, and the 1995 split that created OSMTH-Swiss Registry, the 2018 succession split creating OSMTH-MM. These many splits have reduced the overall size and influence of the branch.
- OSMTH-MM under Grand Master Albino Neves of Brazil claims to be the legitimate successor to de Sousa Fontes. They argue that they have a succession charter or letter from Fontes before he died naming Neves as his successor. They profess to also have a photograph of de Sousa Fontes handing Neves this document. Some have said that the Grand Priory of France under Willery had been consolidating power and influence prior to the death of de Sousa Fontes to secure the Grand Mastership.
- The 1995 Split with OSMTH-Swiss Registry produced some serious accusations against the de Sousa Fontes line of succession at multiple stages, in 1945, 1960, and elsewhere. These are outlined in the document “Why OSMTH Left Mr. Fontes” from the Archives of Roy Redgrave in 1995.