
A balanced, informed, and critical evaluation of OSMTH (Swiss Registry)

ORDO SUPREMUS MILITARIS TEMPLI HIEROSOLYMITANI
Alias: OSMTH (NATO), SMOTJ (USA), OSMTH (Atlantic Observance)
Size: Large
Templarism Approach: Ecumenical Christian
Website(s): http://www.OSMTH.org
Clarity of Succession: Medium
Relations with other Branches: Mixed. May have negative relations with OSMTH-Willery or OSMTH-MM due to schism.
Archive: Large
Respectability: High Respectability.
Unique Holdings:
- Holds numerous trademarks in the USA, including “non nobis domine”, cross pattee surmounted by a crown.
- Holds Special Consultative Status with the UN.
- Holds Recognition from the Augustan Society of Heraldry as an Order of Chivalry.
- Holds Registration in Switzerland, Reg No: CH-660.1.972777-4
- Royal Patron. Princess Elisabeth of Isenburg-Büdingen (b. 1945)
- Religious Protector, Patriarch Nourhan Manougian, the Armenian Patriarch of Jerusalem
Pros:
- OSMTH-Swiss Registry seems to have worked very hard to establish itself as a thoroughly legitimate organization by promoting partnerships with other organizations of prestige.
- OSMTH-Swiss Registry is very active in donating to charitable causes and supporting humanitarian needs.
Cons:
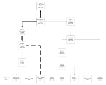
- OSMTH-Swiss Registry formed from a break from the former Grand Master of OSMTH, Fernando de Sousa Fontes in 1995. This break resulted the founding of a new organization that called their own independent elections, without benefitting from the historic line through de Sousa Fontes (OSMTH-Willery, OSMTH-MM). So while it consisted of Templars belonging to the old OSMTH line under de Sousa Fontes, technically, OSMTH-Swiss Registry was founded as a new Templar organization in 1995.