
A balanced, informed, and critical evaluation of OSMTH (MM)

Ordo Supremus Militaris Templi Hierosolymitani – Magnum Magisterium
Grand Master: Albino Neves
Alias: OSMTH (Albino Neves), Formerly OSMTH (Fontes), Formerly OSMTH-Regency, OSMTH-Porto
Size: Medium
Templarism Approach: Ecumenical Christian
Website(s): https://cavaleirostemplariosdobrasil.blogspot.com/
Clarity of Succession: Medium
Relations with other Branches: Positive. Likely has somewhat negative relations with OSMTH-Willery due to schism. Likely has somewhat negative relations with OSMTH-Swiss Registry due to schism. Has a Friendship Agreement with OSMTJ-Mangum.
Archive: Unknown
Respectability: High Respectability.
Unique Holdings:
- Unknown
Pros:
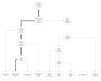
- OSMTH under de Sousa Fontes represents one of the clearest, most direct lines of lineage in Templarism.
- The longtime leadership of de Sousa Fontes has created a reputation as a serious and legitimate organization.
- Grand Master Albino Neves benefits from this reputation by those who accept the legitimacy of his succession.
- OSMTH-MM under Grand Master Albino Neves of Brazil claims to be the legitimate successor to de Sousa Fontes. They argue that they have a succession charter or letter from de Sousa Fontes before he died, naming Neves as his successor. It is also claimed there is a photograph of de Sousa Fontes handing Neves this document.
Cons:
- Once the monolith of Templarism in the mid-20th century, the line of Fontes has been the source of many schisms, notably from a 1970 election that created the line of Antoine Zdrojewski, a 1992 split creating OSMTH-MCO, and the 1995 split that created OSMTH-Swiss Registry, the 2018 succession split creating OSMTH-Paris. These many splits have reduced the overall size and influence of the branch.
- The 1995 Split with OSMTH-Swiss Registry produced some serious accusations against the de Sousa Fontes line of succession at multiple stages, in 1945, 1960, and elsewhere. These are outlined in the document “Why OSMTH Left Mr. Fontes” from the Archives of Roy Redgrave in 1995.